你好,欢迎访问秀珍教育科技(济南)有限公司官方网站!
咨询热线:0531-67890880
全部课程分类
当前位置:首页 > 课程分类 > 卫生专业技术资格考试 > 初级(士)考试专业 > 资讯

甘肃考区2023年卫生专业技术资格考试公告

发布时间:2023-01-10 10:19:32

根据卫生专业技术资格考试办公室《关于2023年度卫生专业技术资格考试有关问题的通知》(卫考办发〔2022〕1号)和国家卫生健康委人才交流服务中心《关于2023年度卫生专业技术资格考试考务工作安排的通知》(卫人才发〔2022〕95号)要求,现将2023年全国卫生专业技术资格考试甘肃考区有关工作安排公告如下:

一、考试时间及方式

2023年护理学初级(师)专业考试采用纸笔作答方式进行,具体安排如下:

图片

     其他118个专业采用人机对话方式进行考试,具体安排如下:

考试具体时间和地点以准考证显示为准。

二、考试报名

考试报名包括网上预报名和现场确认两个阶段。

(一)网上预报名 

2022年12月30日-2023年1月12日期间,考生可登录国家卫生健康委人才交流服务中心-原中国卫生人才网(www.21wecan.com)进行网上预报名(注册用户,绑定微信号,登录报名系统,填写个人基本信息和报考信息,提交信息)。

(二)现场确认

考生在网上报名成功后,应在规定时间内携带相关材料到所在考点进行现场确认。现场确认时间为2022年12月31日-2023年1月15日,具体时间以各考点公布的时间为准。

1.报名申请表(单位或人事档案所在地审查盖章);

2.有效身份证件(原件及复印件);

3.毕业证(原件和复印件);

4.在外省取得中专学历的考生须提供学籍证明;

5.大专及以上学历者须提供教育部学籍在线认证报告;

6.取得初级(士)报考初级(师)的考生需提供初级(士)资格证书(原件及复印件);

7.报考中级专业的考生须提供初级师资格证书或执业医师证书及执业医师注册证书原件。

(三)报名信息修改

考点、考区登录考务管理系统修改考生报名信息的截止时间为2月16日。(注意:每个证件号和姓名只能注册一次;姓名、证件号信息填写错误需要同时修改,需上报国家人才交流服务中心,考点、考区均无法做出修改。)

(四)缴费

 2023年卫生专业技术资格考试缴费继续采用网络缴费,缴费时间为2月17-28日,通过考区资格审核的考生务必在此期间完成网上缴费,逾期未缴费视为放弃考试。

(五)准考证打印

4月6-23日期间,考生可登录国家卫生健康委人才交流服务中心打印准考证。对无条件打印准考证的考生,考点可通过考务管理系统中的“批量打印准考证”功能为考生打印准考证。军队考生于4月7-12日到报名点领取准考证。

三、有关政策条件

1.凡符合《人力资源社会保障部国家卫生健康委国家中医药局关于深化卫生专业技术人员职称制度改革的指导意见》(人社部发〔2021〕51号)条件的人员,均可报名参加相应级别和专业类别的考试。

2.按照《国务院办公厅关于深化医教协同进一步推进医学教育改革与发展的意见》(国办发〔2017〕63号)有关规定,本科及以上学历毕业生参加住院医师规范化培训合格并到基层医疗卫生机构(新疆、西藏及四省藏区等艰苦边远地区可放宽到县级医疗卫生机构)工作的,可直接参加中级职称考试。

3.根据《中央应对疫情工作领导小组关于全面落实进一步保护关心爱护医务人员若干措施的通知》(国发明电〔2020〕5号)和《人力资源社会保障部办公厅关于做好新冠肺炎疫情防控一线专业技术人员职称工作的通知》(人社厅发〔2020〕23号)相关要求,参加新冠肺炎疫情防控的一线医务人员,在符合相应报名条件的基础上,晋升高一级职称可以提前一年申报参加卫生专业技术资格考试;对做出突出贡献,获得省部级以上表彰奖励的,晋升高一级职称可以直接申报参加考试。参加新冠肺炎疫情防控的一线医务人员范围按照《国务院应对新型冠状病毒感染肺炎疫情联防联控机制关于聚焦一线贯彻落实保护关心爱护医务人员措施的通知》(国发明电〔2020〕10号)规定执行。上述享受提前申报的人员,原则上只享受一次政策优惠。

4.凡在乡镇卫生院、社区卫生服务机构工作的医师、护师,可提前一年参加卫生专业中级技术资格全科医学、全科医学(中医类)和社区护理专业类别的考试。

5.2023年度报考人员,其学历或学位取得日期和从事本专业工作年限均截至2022年12月31日。因工作岗位变动、需报考现岗位专业类别的人员,其从事现岗位专业工作时间须满2年。

报名条件中有关专业学历或学位的规定,是指国家教育、卫生健康行政部门认可的正规院校毕业学历或学位。在计算任职年限时,从事医疗或护理等执业活动的,从执业注册时间算起;取得护师、药师或技师等职称,从取得相应资格时间算起。

6.自2024年起,将职业病学并入内科学专业、结核病学并入传染病学专业、职业卫生并入公共卫生专业、计划生育按专业内容分别并入妇产科和泌尿外科专业;将中医护理并入护理学专业,同时所有护理学专业考试中,相应增加中医内容。目录中将取消中医护理学(初级师、中级,专业代码分别为204、374)、结核病学、职业病学、计划生育、职业卫生(中级,专业代码分别为311、314、360、363)专业类别,相应专业报名人员请提前做好报考计划安排。

对未列入目录的卫生管理、中西医结合等专业,由各地人力资源社会保障、卫生健康部门根据本地区实际情况,继续采取评审或自行组织考试等办法确认其初、中级专业技术职务的任职资格。

7.凡报考《卫生专业技术资格考试专业目录》中专业代码为301至365以及392专业的人员,应具有相应专业执业医师资格,并在报名时提交相应专业执业医师资格证书;凡报考专业代码为203、204以及368-374专业的人员,应具有护士执业资格,并在报名时提交护士执业证书。

8.卫生专业技术资格考试相关专业科目成绩实行两年为一个周期的滚动管理办法,在连续两个考试年度内通过同一专业4个科目的考试,可取得该专业资格证书。对不同专业(含主亚专业)之间各科目的考试合格成绩,不得作为同一专业合并计算。已参加卫生专业技术资格部分专业考试的人员,在规定的时限内报名参加剩余科目考试时须确保证件号码一致。

2023年报考中医护理学(初级师、中级,专业代码分别为204、374)、结核病学、职业病学、计划生育、职业卫生(中级,专业代码分别为311、314、360、363)专业类别的人员通过部分科目的,在2024年报考其执业范围内的相关专业时,保留2023年通过科目成绩进行滚动管理,两年内通过四个科目的为考试合格,予以发放2024年报考专业的资格证书。

9.已报考2022年全国卫生专业技术资格考试甘肃考区考试的考生,因我省疫情原因延期至2023年合并举行的,不再重复报名,直接打印准考证后在原报名地按照要求参加考试,具体考试时间及考场安排详见准考证。

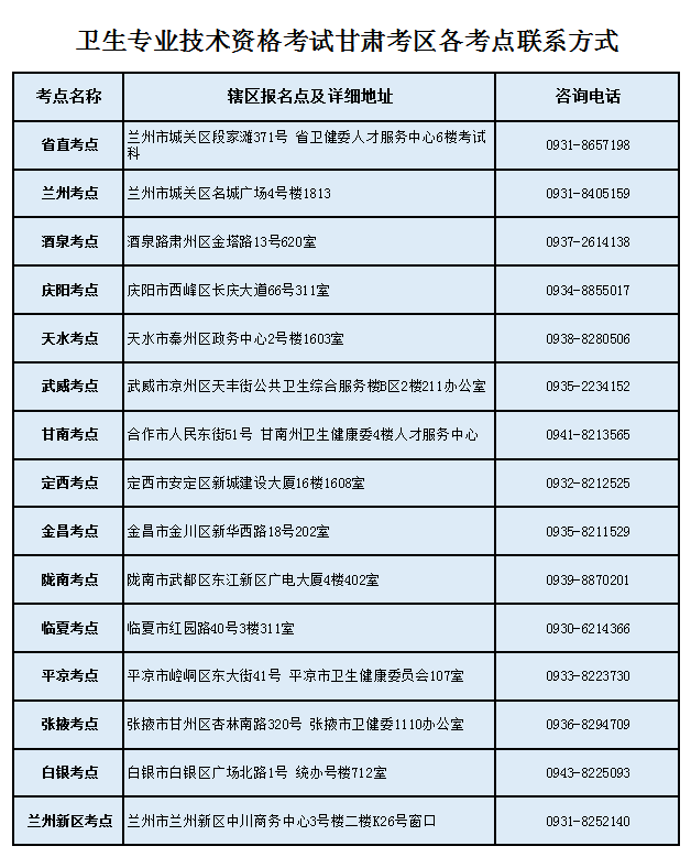
 四、各考点联系方式

图片


考试日历
科目
时间
初级(士)考试专业
4月15、16、22、23日
副高级考试专业
2023-04
初级(师)考试专业
4月15、16、22、23日
高级考试专业
中级考试专业
4月15、16、22、23日
护士执业资格考试
在线客服
热线电话
19963888679
0531-55557295