你好,欢迎访问秀珍教育科技(济南)有限公司官方网站!
咨询热线:0531-67890880
全部课程分类
当前位置:首页 > 课程分类 > 卫生专业技术资格考试 > 初级(士)考试专业 > 资讯

2023年卫生专业技术资格考试考生须知 西安

发布时间:2022-12-30 11:01:55

2023年卫生专业技术资格考试考生须知

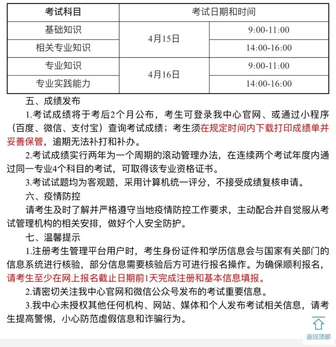
                               2023年护师考试重要时间点  


报名时间2022年12月30日—2023年1月12日
现场确认2022年12月31日—2023年1月14日(各考区自行确认)
网上缴费2023年2月17日—2月28日
准考证打印2023年4月6日—4月23日
考试时间2023年4月15、16、22、23日
现场确认时间各考区自行确认

天津、上海、新疆兵团这三个考区

采取线上确认的形式

图片图片图片图片图片图片

准备参加考试的同学请注意:为避免报名期间系统拥堵,建议即日起提前进行注册。


注:除了参加2022年度考试时已完成注册【考生管理平台】的同学无需重新注册外,其他同学均需进行注册。


考试日历
科目
时间
初级(士)考试专业
4月15、16、22、23日
副高级考试专业
2023-04
初级(师)考试专业
4月15、16、22、23日
高级考试专业
中级考试专业
4月15、16、22、23日
护士执业资格考试
在线客服
热线电话
19963888679
0531-55557295