你好,欢迎访问秀珍教育科技(济南)有限公司官方网站!
咨询热线:0531-67890880
全部课程分类
当前位置:首页 > 课程分类 > 卫生专业技术资格考试 > 初级(师)考试专业 > 资讯

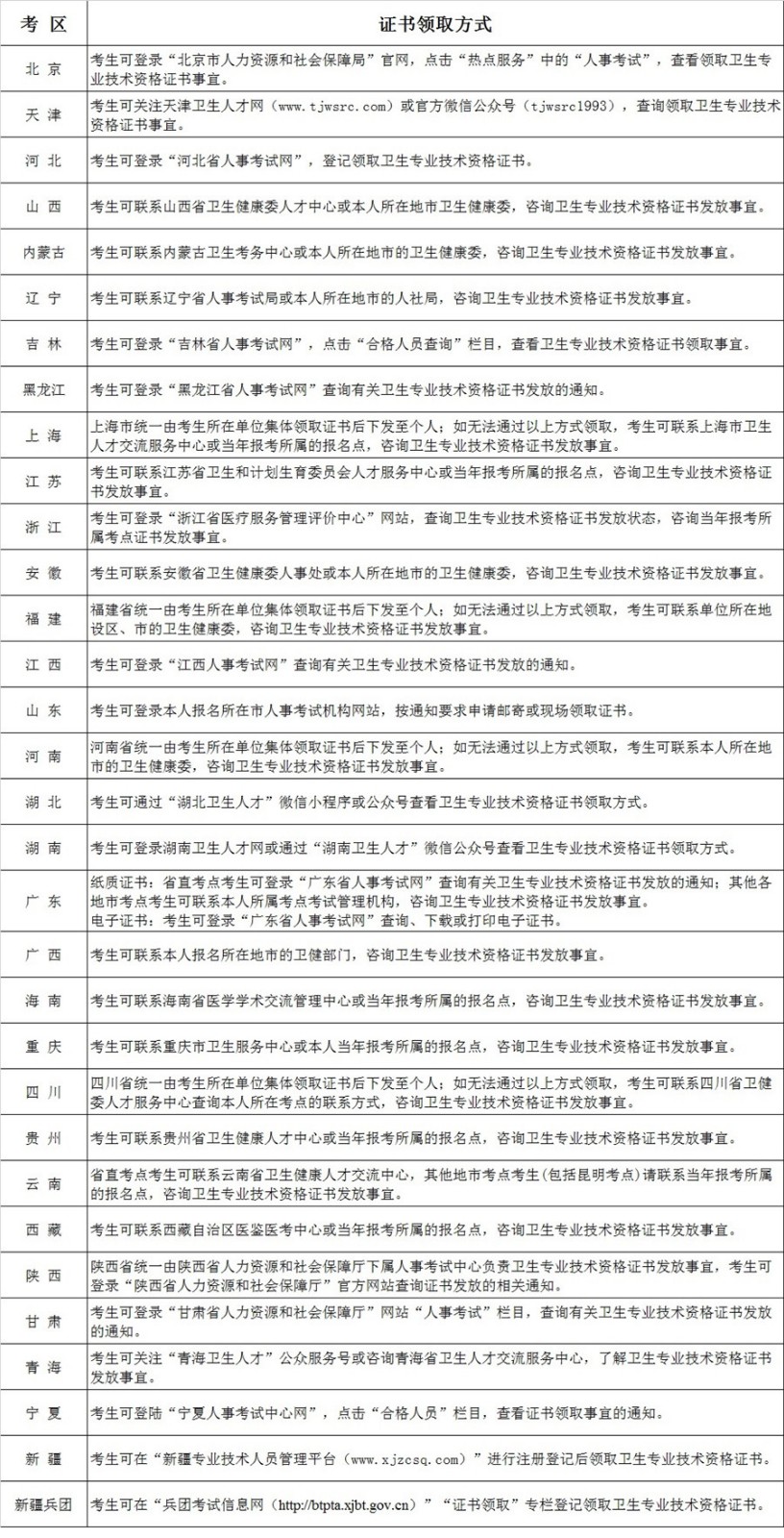
各考区卫生专业技术资格证书领取方式

发布时间:2022-11-18 09:19:05

11111111111111.jpg

考试日历
科目
时间
初级(士)考试专业
4月15、16、22、23日
副高级考试专业
2023-04
初级(师)考试专业
4月15、16、22、23日
高级考试专业
中级考试专业
4月15、16、22、23日
护士执业资格考试
在线客服
热线电话
19963888679
0531-55557295