你好,欢迎访问秀珍教育科技(济南)有限公司官方网站!
咨询热线:0531-67890880
全部课程分类
当前位置:首页 > 其他特色培训课程 > 秀珍教育精品项目汇总 > 资讯

中山大学2+0硕士

发布时间:2023-07-24 13:40:34


         图片

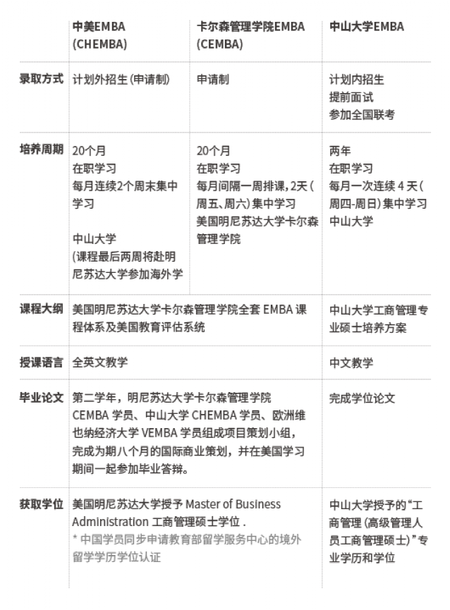
中山大学与美国明尼苏达大学(University of Minnesota, USA)合作举办高级管理人员工商管理硕士学位(EMBA)教育项目(China Executive MBA,简称CHEMBA),是经中国教育部认定批准的第一批中外合作办学EMBA项目(批准书编号:MOE44US1A19990318O),自2001年起为中国的高级管理者提供专业的工商管理教育。中美EMBA (CHEMBA)项目深耕中国21年,始终坚持以学生为中心,严谨教学,国际化特色、全英文教学授课,致力于培养具有家国情怀、全球视野、通晓国际规则、胜任国际事务的高水平的企业领导者,是粤港澳大湾区首选的国际EMBA项目。

图片

图片

中山大学于1924年由孙中山先生创办,历来是中国学术与文化重镇和人才培养高地。作为中国教育部直属高校,通过部省共建,中山大学已经成为一所国内一流、国际知名的现代综合性大学。现由广州校区、珠海校区、深圳校区三个校区、五个校园及十家附属医院组成 。中山大学正在向世界一流大学迈进,努力成为全球学术重镇。

         
图片

图片

图片

成立于1851年的美国明尼苏达大学是一所公立综合研究型的高等学府,全系统共有五个校区。其中双子城校区是明大的旗舰校区,在学术及科研领域极为卓越,被誉为“美国公立常青藤”之一。在化学、经济、文学、物理、生物和医学领域共培养了二十五位诺贝尔奖得主,荣获二十六枚诺贝尔奖项。

图片

建校170多年以来,明尼苏达大学在全球拥有约60万名校友,现全系统在读学生约6万名,来自明州本土、全美各州、以及全球的130多个国家。明大与中国教育交流历史可追溯百余年,早在1914年,明大迎来了首批来自清华学堂的三位中国留学生。1979年中美外交关系恢复之后,明大是最早与中国大学开展教育合作的美国大学之一。明大毕业的中国校友近万名,包括九位中国科学院院士和中国工程院院士。

图片

卡尔森管理学院Carlson School of Management于1919年成立,建院百年来培养了无数优秀的国际商业领袖。遍布全球102个国家的5万5千余名校友,在世界各地用自己的方式改变世界、创造精彩,也与母校紧密相连、支持新生代青年领袖。

图片

图片

根据合作协议,双方院校各自承担50%的师资,CHEMBA授课教师均经过双方商学院的严格挑选。自项目成立以来,所有授课教师均拥有世界一流学府的博士学位,理论功底扎实,教学经验丰富,在学术研究方面卓有成就,得到国际学术界的广泛认同。同时,项目也强调及严格筛选行业领域专家的补充,特别聘请为政府或全球500强公司担任顾问、具有丰富实践经验的客座教授加入项目课程教学。师资队伍将世界最前沿的管理思想与中国的管理实践相结合,成为CHEMBA项目培养优秀管理人才的最宝贵的资源。

图片

图片

图片

图片

中外合作办学性质,对外交流最为深入、合作程度最高的涉外办学形式

我国国际教育本土化,把国际教育搬到家门口,实现“不出国门的留学

图片

   校园位于粤港澳大湾区核心地带,毗邻港澳,具有优异的区位优势,强大的政策支持。

         

与粤港澳优秀企业深入交流,与大湾区优秀人才充分互动。

         

  深入学习大湾区市场及产业特点,识别并抓住新机会,实现职业的发展。

图片

图片

全球商业计划项目(Global Team Project),最具挑战性却收获最大的EMBA经历。

调动在EMBA课程的管理学工具,共同完成综合的、可实现的商业计划。

5月前往明尼阿波利斯双城校区的卡尔森管理学院,汇报并接受最终学分评估。

图片

学员来自世界500强企业、粤港澳大湾区一流民营企业的中高层管理群体。

享有中山大学及美国明尼苏达大学两所校友全球网络。

为已经拥有职场上丰富经验的企业管理者搭建人脉网。

图片

         

图片

CHEMBA项目的课程由17门课程共计51学分组成,为期20个月,其中包括两周时间前往美国参与课程学习、全球商业计划毕业答辩及毕业典礼。每门课为32学时,一个月内连续两个周末共四天完成,全英语授课。第一学年的课程有助于增进学员对组织行为和决策的了解;第二学年的课程旨在提升学员处理更广阔商业环境中管理上错综复杂挑战的能力。

         

图片

         

图片

         

图片

         

开学时间:每年10月

学制时间:20个月 

授课语言:英文

课程时间:在职学习,每月四天(连续两个周末)

授课地点:中山大学 (课程最后两周将赴明尼苏达大学参加海外学习、毕业答辩及毕业典礼)

录取方式:无需参加EMBA全国统考;结合申请人的教育及工作背景,经过申请及面试,择优录取

学费:51.8万人民币(分开两次支付)

证书授予:美国明尼苏达大学授予的工商管理硕士学位证书(毕业证获中国教育部留学服务中心出具的国外学历学位认证书。)

         

         

         图片

图片

奖学金:卡尔森管理学院将为申请并被录取的优秀CHMBA申请者提供入学前奖学金。奖学金应提前申请。卡尔森管理学院奖学金审查委员会将根据申请者的教育和专业背景、个人成就、面试表现和对CHEMBA项目有潜在贡献等来审查所有奖学金申请者。

图片

具有本科以上学历,对于大专学历的申请者,将录取一定比例的优秀高层管理人员

具有八年以上工作经验,并具有五年以上管理经验

具有较高的英语口头和书面表达的能力

富有责任感、拥有良好的品格、卓越的职业水准和领导才能

图片


考试日历
科目
时间
秀珍教育精品项目汇总
按照国家规定时间考试
造价工程师
监理工程师
中级安全工程师
安全员ABC
应急管理局特种工
中级网络工程师
高级系统集成项目管理师
中级审计师
备考指导
在线客服
热线电话
19963888679
0531-55557295