你好,欢迎访问秀珍教育科技(济南)有限公司官方网站!
咨询热线:0531-67890880
全部课程分类
当前位置:首页 > 其他特色培训课程 > 注册会计师 > 资讯

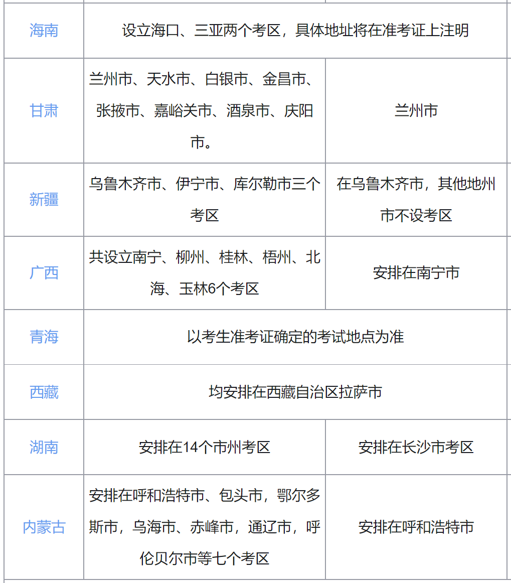
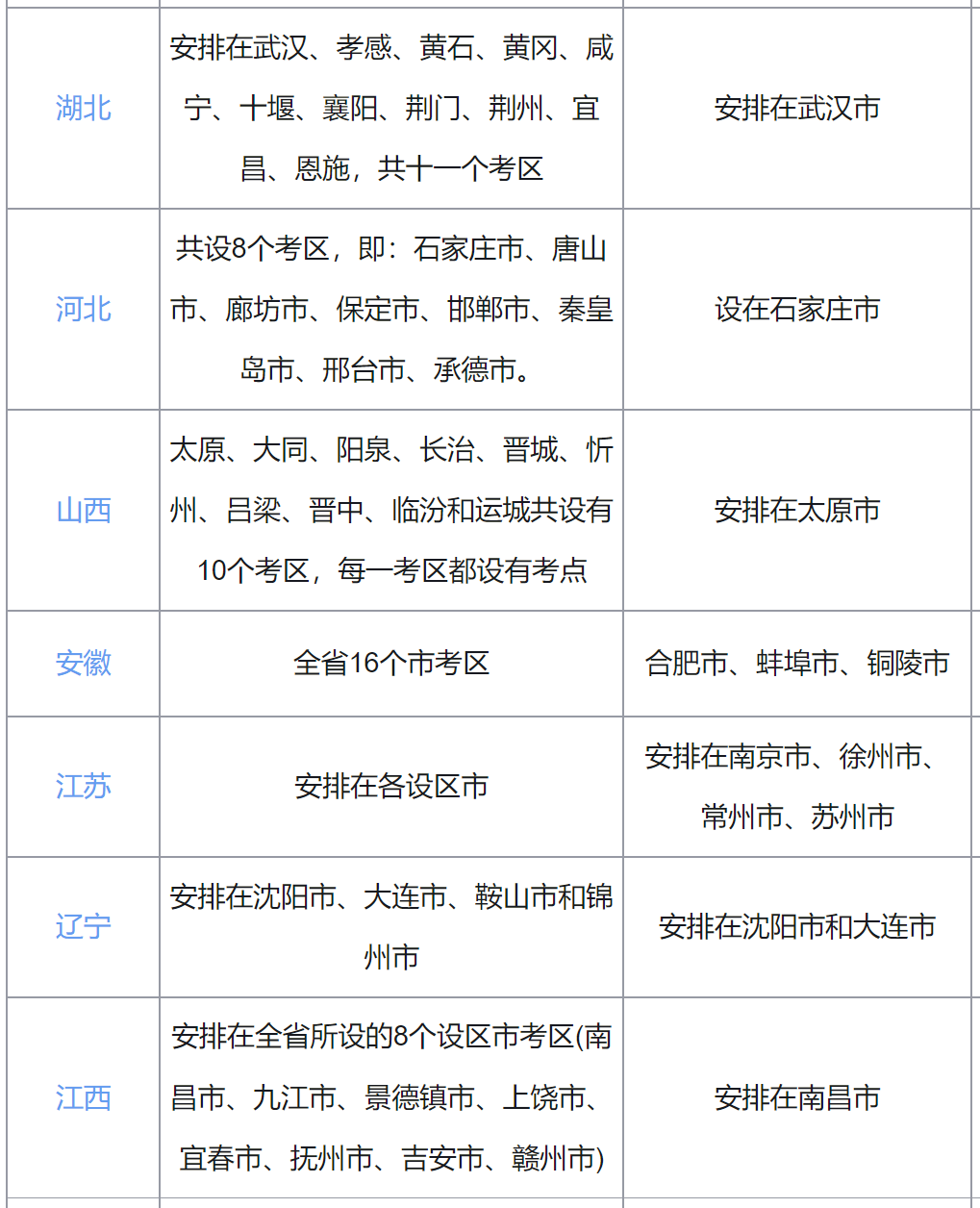
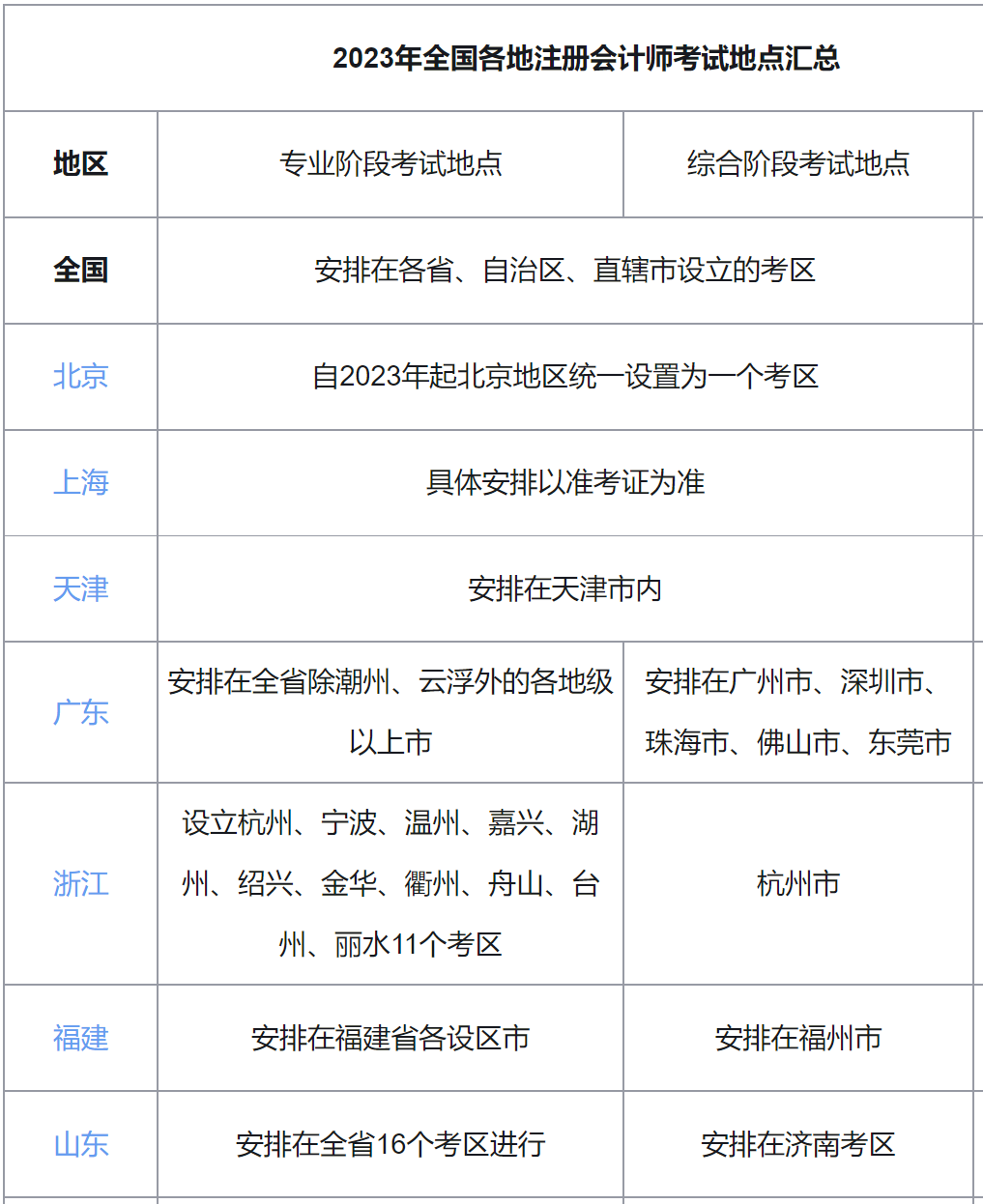
2023年全国各地注册会计师考试地点汇总

发布时间:2023-06-02 16:56:22

image.png

image.png

image.png

image.png

考试日历
科目
时间
秀珍教育精品项目汇总
按照国家规定时间考试
造价工程师
监理工程师
中级安全工程师
安全员ABC
应急管理局特种工
中级网络工程师
高级系统集成项目管理师
中级审计师
在线客服
热线电话
19963888679
0531-55557295